命运石之门游戏是一款融合硬科幻设定与深度剧情互动的经典文字冒险作品。故事以东京秋叶原为舞台,围绕自称“凤凰院凶真”的中二病大学生冈部伦太郎展开。他与伙伴们在偶然间发现自制的“电话微波炉(暂定)”竟能向过去发送短信(即D-Mail),从而意外触发世界线变动,卷入一场牵涉时间跳跃、因果律崩坏与人类存亡的巨大阴谋。玩家将通过操控主角手机系统——选择接听或拒接来电、回复特定关键词短信——直接影响剧情走向,在多重分支中结识牧濑红莉栖、椎名真由理等个性鲜明的角色,于记忆碎片与时空悖论中探寻真相,守护重要之人,并解锁多达六种截然不同的结局。
注:本下载包名为 STEINSGATE,即《命运石之门》的官方英文名称。
全结局攻略指南
游戏共设六个结局,包括四个角色专属支线结局、一个假结局(牧濑红莉栖线),以及最终揭示核心谜题的真结局——“境界面上的命运石之门”。各路线紧密交织,需满足特定条件方可进入。
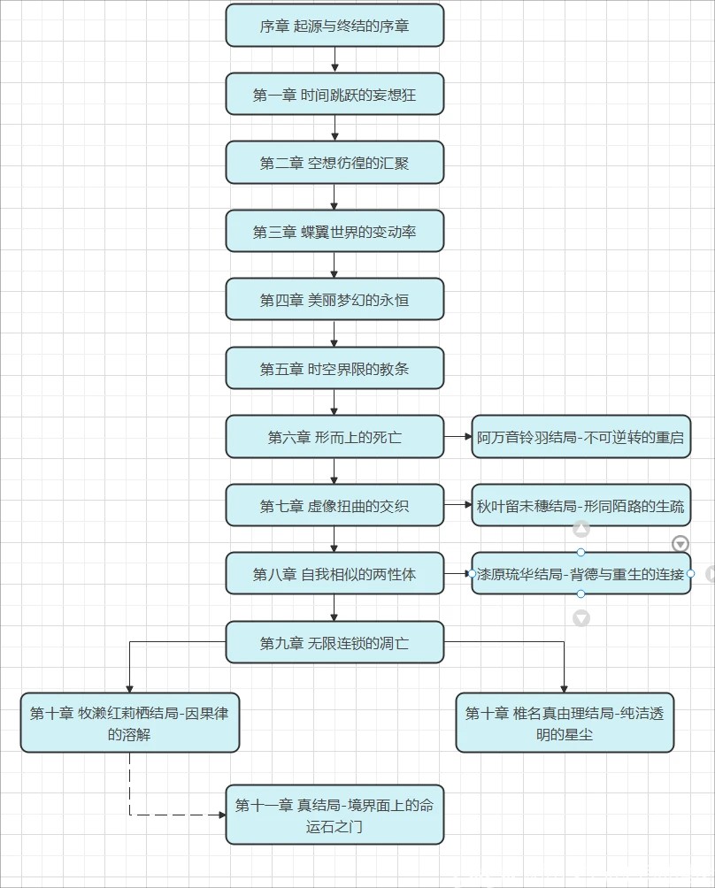
为帮助玩家理清复杂的世界线逻辑,以下是完整的章节流程示意图:

?? 提示:以下内容包含真结局关键线索,建议至少通关第十章任意结局后再查阅,以免破坏初次体验的震撼感。
四大支线结局触发条件
-
阿万音铃羽结局:不可逆转的重启

章节:第六章 - 形而上的死亡
地点:未来道具研究所(LAB)
若在此处取出手机并发送D-Mail,则进入第七章主线;若全程不取出手持设备,则触发铃羽专属结局。
注意:即使未主动发送,只要拿出手机并在对话界面停留过久,系统会自动完成D-Mail发送,因此必须严格避免接触手机。

-
秋叶留未穗(菲利斯)结局:形同陌路的生疏

章节:第七章 - 虚幻失真的复杂 / 虚像扭曲的交织
地点:菲利斯宅邸
若取出手机并成功发送D-Mail,剧情继续推进至第八章;若放弃该操作,则进入菲利斯个人结局。

-
漆原琉华结局:背德与重生的连接

章节:第八章 - 自我相似的两性体
地点:柳林神社境内
使用手机拨打微波炉电话(即发送D-Mail),即可开启第九章;如放弃此操作,则进入琉华子专属终局。

-
椎名真由理结局:纯洁透明的星尘

此为默认常规结局,在未满足红莉栖结局或真结局条件时自动触发,无需特殊操作。
假结局与真结局解锁路径
牧濑红莉栖结局(假结局):因果律的溶解

前置要求:必须在第四章达成“天才少女的忧郁”成就。
注意事项:
- 多条短信构成连续对话链,若第一条未能及时且准确回复,后续信息将不会出现;后续回复亦遵循相同机制。
- 所有短信必须在接收后立即处理,延迟会导致无法回应,只能通过读档重试。
第四章关键操作流程:
- 显像管商店前:
- 收到助手第一条短信,回复“科学家”。
- 接着收到第二条,应答“粪筐科学家”。
- 返回LAB后收到第三条,选择“冷笑话”作为回应。
- 菲利斯家中:
- 助手发送第一条短信,回复“局外人”。
- 第二条到来时,选择“屈辱”回应。
- 第三条短信出现,回答“为什么会在这里呢”。
- 秋叶原街道:收到特殊短信一条,标志“天才少女的忧郁”成就达成(无需回复)。
真结局:境界面上的命运石之门

解锁需同时满足以下两项条件:
- 已达成“天才少女的忧郁”成就(详见红莉栖结局流程)。
- 第五章至第十章期间,所有助手短信均需正确回应。
第五章至第十章关键短信回应清单:
- 第五章 · 电器街区域:
- 收到助手短信,选择“交通费”进行回复。
- 助手回信后,随即发出第二条短信(无需回应)。
- 第七章:
- 广播馆内收到第一条短信,回复“我没钥匙”。
- 秋叶原场景中收到第二条,选择“安防措施”回应。
- 第三条短信来临,回答“现实”。
- 第四条短信接收完毕(无需操作)。
- 第八章:
- 秋叶原场景下收到第一条短信,回复“怎么回事”。
- 柳林神社处收到助手傲娇发言短信(无需回复)。
- LAB中接获长篇独白短信(保持沉默即可)。
- 第九章:
- 萌郁家中收到第一条短信,选择“坐立不安”回应。
- 随后收到直球告白短信(无需答复)。
- 第十章:
- 广播馆天台收到第一条短信,选择“在哪里”作为回复。
当上述条件全部满足后,剧情将延续至与“因果律的溶解”相同的段落结束,片尾曲开始播放。此时可察觉音乐编排略有不同——播放至中途时,桶子接到一通神秘来电,标志着第十一章正式开启:“境界面上的命运石之门”,即游戏真正的高潮与终局。
关于结局设计的深层解读(含剧透)
或许有玩家疑惑:为何通往真结局需要如此繁复的前置条件?这是否仅为开发者设置的隐藏挑战?然而,当你完整经历全部剧情后便会领悟其深意。
通往“命运石之门”的本质条件其实只有一个——冈部伦太郎必须彻底改变7月28日牧濑红莉栖被刺杀的命运。而驱动他不断穿越世界线、承受孤独与崩溃的核心动力是什么?
正是他对红莉栖深切的情感。
正如0号线的冈部所言:“绝不能让那三周的世界线漂流毫无意义。”在这无数次的时间跳跃中,那些被D-Mail抹去的记忆里,唯一始终支撑他的,是无论在哪条线上都坚定站在他身边的助手。正是因为爱上了红莉栖的冈部,才有可能成为那个敢于挑战命运本身的“观测者”。
因此,每一封被正确回应的短信,不仅是选项的选择,更是两人之间羁绊的积累。这些看似微小的互动,实则是情感厚度的沉淀,是主角内心转变的见证。唯有建立起足够深厚的感情基础,才能催生出那个拒绝接受既定悲剧、执意开辟新世界的冈部伦太郎。
一切,都是命运石之门的必然选择。
核心优势解析
1. 巧妙融合剧情叙事、科学推理与互动选择,玩家在沉浸式阅读中同步体验解谜乐趣与情感冲击。
2. 塑造多位性格鲜明的女性角色,每位皆有独立背景与情感弧光,提供丰富且细腻的角色互动体验。
3. 操作简洁直观,却蕴含复杂的叙事结构与多层逻辑,兼顾新手友好性与硬核玩家的探索深度。
独特游戏特色
1. 以严谨的时间旅行理论为基础,构建逻辑自洽的硬科幻世界观,剧情伏笔密集、收束严密,广受玩家与评论界赞誉。
2. 精致的画面风格高度还原秋叶原实景,搭配高质量音效与氛围配乐,营造真实而富有想象力的沉浸空间。
3. 剧情发展充满反转与心理张力,在科学理性与人性挣扎之间不断制造戏剧冲突,持续激发玩家探索欲。
不可错过的亮点体验
1. 高度还原东京秋叶原街景,结合写实美术风格,打造身临其境的都市科幻氛围。
2. 全程采用原班声优无损配音,配合扣人心弦的原创剧本,强化情感代入与叙事感染力。
3. 创新引入手机触发系统——玩家通过操作游戏内手机(接听/拒接电话、回复关键词短信)直接干预剧情走向,每一次选择都可能引发世界线跃迁,带来截然不同的故事分支与结局。
专业测评总结
《命运石之门》以时间旅行为内核,摒弃传统分支选项模式,依托独特的手机交互机制推动叙事,将量子物理、世界线理论与人性救赎深度融合。其剧情结构精密如钟表,伏笔回收环环相扣,玩家在一次次选择与重来中,亲历“改变过去”的沉重代价,感受跨越时空的羁绊之力。这不仅是一场冒险,更是一次关于记忆、牺牲与爱的哲学思辨。


